鬼谷子处世绝学:你的眼界决定你的高度,学会一招让你鹏程万里
2026-03-02 18:30:20
天安人寿更名为中汇人寿|我的保单怎么办?
最近很多客户都收到了天安人寿发的信息:

持有天安人寿保单的客户都在担忧,之前购买的保单会不会受影响?坚定的告诉您,您的保单不受影响!!
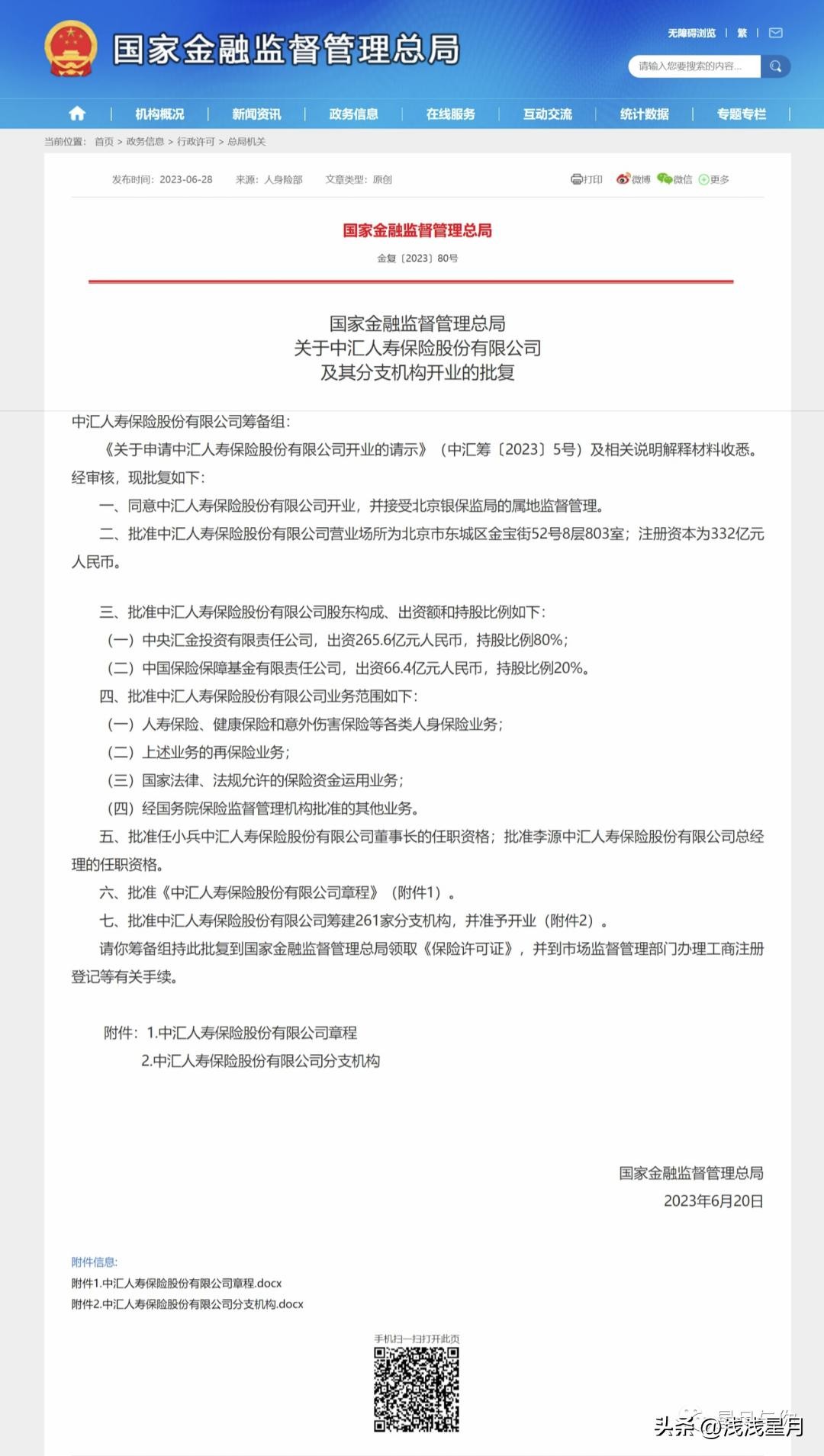
一、先来看看监管总局的“官宣文件”

图1|国家金融监督管理总局关于中汇人寿保险股份有限公司及其分支机构开业的批复

图2|国家金融监督管理总局北京监管局关于中汇人寿受让天安人寿保险业务的批复

图3|中汇人寿微服务关于中汇人寿受让天安人寿保险业务的公告

图4|中汇人寿江苏分公司挂牌成立
官宣文件告诉我们:"天安人寿”变更为“中汇人寿”,原”天安人寿”保单后续的保险责任将由”中汇人寿”承担,保单权利人的各项权益不受影响,无须另行签订新的保险合同。
二、大家的保单不受影响
持有天安人寿保单的客户不用紧张,您的保单权益不受影响。国家金融监督管理总局告诉我们【中汇人寿】将接替【天安人寿】全面履行保险合同义务,切实保护保险消费者及各有关方面合法权益。
这是对《保险法》第92条以及整个中国保险安全机制的最好诠释。

1、对于行业来说,公司改名没有什么影响;

(过往更名的保险公司,客户权益都没有影响)
2、对保险公司来说,改名不影响业务的正常开展,两家公司在接管期间各项理赔、保全服务、万能账户进出、年金领取、保单贷款….正常开展,客户权益不受影响。
3、对于消费者来说,保险公司变更名称后,无须另行签订新的保险合同,不影响大家之前的保单权益,也不影响之后大家的选择。
三、关于中汇人寿
中汇人寿,由两家股东注资,分别是中央汇金持股80%(出资265.6亿元),中国保险保障基金持股20%(出资66.4亿元)。
1、中央汇金:则是国内金融系统超级大佬,注册资金3724.65亿元,号称中国第一央企,是四大国有行(工、农、中、建)的控股股东,妥妥的国家队选手。

二、保险保障基金:对于受困中的保险公司而言是一种有效的处置机制,之前的新华保险、安邦保险等风险处置事件中,都有它的身影,它也是保险公司十大安全机制里非常重要的护航角色。

天安人寿的新“娘家”摇身一变成为央企控股的保险公司。相信持有天安人寿保单的客户吃了一个很大的定心丸,也对险企未来的发展有了更多信心。
四、关于我们的保单
持有天安人寿保单的客户,可以关注“中汇人寿微服务”微信公众号

后期的查询服务、续期服务、保全服务、理赔服务等通过公众号操作更方便;
有问题第一时间联系您身边的经纪人,可以为您提供更好的服务!
2026-03-02 18:30:20
2026-03-02 18:28:05
2026-03-02 18:25:51
2026-03-02 18:23:38
2026-03-02 18:21:22
2026-03-02 18:19:08
2026-03-02 18:16:54
2026-03-02 18:14:40
2026-03-02 18:12:25
2026-03-02 18:10:11
2026-03-02 03:47:32
2026-03-02 03:45:18
2026-03-02 03:43:04
2026-03-02 03:40:50
2026-03-02 03:38:35
2026-03-02 03:36:21
2026-03-02 03:34:07
2026-03-02 03:31:52
2026-03-02 03:29:38
2026-03-02 03:27:24