节后 A股大变天!
2026-03-14 20:15:03
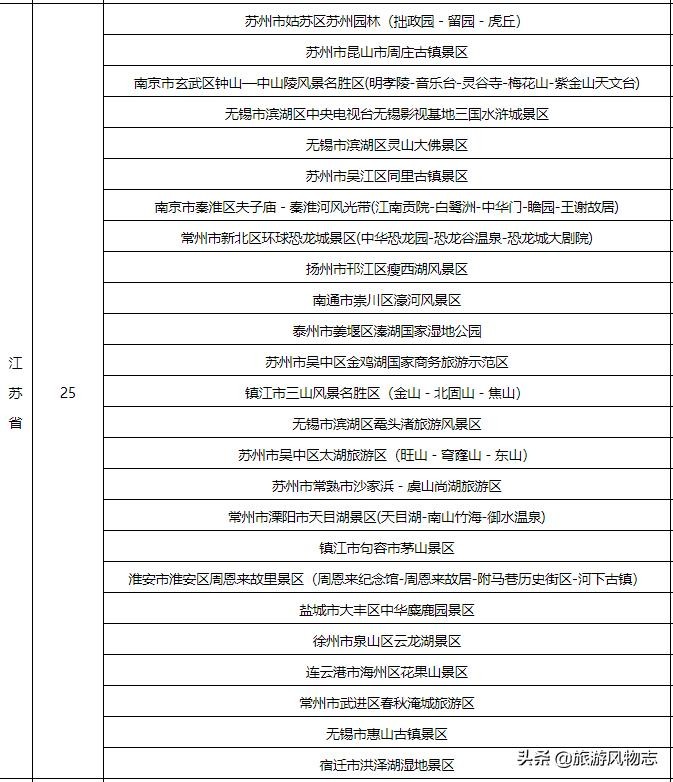
江苏省25家5A级旅游景区,排名全国第一,你去过几个?
旅游风物志,揽四海胜景,博人间风华。
我国旅游资源丰富,各个省份都有代表性景点,比如山东的泰山、河南的少林寺、湖北的黄鹤楼等等。不过,要说国家AAAAA级旅游景区的数量,那江苏省可遥遥领先,排名全国第一,数量高达25家5A级旅游景区,不知道你去过几个?

话说回来,如果论历史文化底蕴,陕西、河南、山东,个顶个的厉害,绝不输于江苏;如果论自然山水,四川、云南、贵州,一个赛过一个,恐怕远胜于江苏;但是,为何江苏省能够在旅游事业上取得如此之成就呢?
这可能得益于江苏省良好的经济环境,再一个,江苏的历史文化、自然风光,同样是重量级的存在,下面就来探讨一下。(仅供参考)

江苏省的AAAAA级旅游景区,其数量,多年来全国排名第一,截止到2021年,江苏省5A级旅游景区数量为25个,2020年以前数量在23个,也是全国首位,其中无锡市惠山古镇、宿迁市洪泽湖湿地景区是近年来新增5A级旅游景区。(2020年1月8号,文旅部确定增加22家5A级旅游景区,惠山古镇名列其中;宿迁市洪泽湖湿地景区成为5A级旅游景区的时间是2020年12月30日)

从上面的名单,大概可以看出,江苏省的5A级旅游景区,可谓是“精巧”,比如苏州园林(含虎丘),南京夫子庙、秦淮河风光带,镇江三山(金山、北固山、焦山)等,不在于大,而在于精巧,这也是江苏省旅游的特点。

其实,从另外一个角度看,这也是无法改变的条件,毕竟江苏省没有高山大山,最高峰为连云港花果山玉女峰,海拔约624米。其它的山,都不算高,上述名单中,镇江的金山,海拔43.7米,古时候就是长江里的一个岛屿。

不过,江苏省的水资源丰富,要不说鱼米之乡嘛,在江苏省25个5A级旅游景区中,湖泊类型的景点有扬州瘦西湖、泰州溱湖、苏州金鸡湖、无锡滨湖区鼋头渚(太湖西北岸无锡境内的一个半岛,三面环水)、苏州吴中区太湖旅游区、常熟沙家浜虞山尚湖、常州溧阳市天目湖、徐州云龙湖、宿迁市洪泽湖等等,如此算来,湖泊类型的景点,数量有9个。
在江苏省的5A级旅游景区中,不乏耳目一新的旅游景点,比如常州恐龙城、苏州金鸡湖、盐城中华麋鹿园、常州春秋淹城等等,可能很多人想不到,苏州金鸡湖是国家AAAAA级旅游景区吧?

总体来说,江苏的5A级旅游景区,也算是名副其实,这离不开江苏的良好环境,毕竟,旅游不是单纯地看景点这么简单,还要有相关的服务配套设施,吃住行游购娱,每一个环节,都是对当地旅游产业的考验,这也是为什么很多省份明明不缺乏名胜古迹,却没能够打造成为5A级旅游景区的原因之一,你觉得呢?
想了解更多精彩内容,快来关注旅游风物志
2026-03-14 20:15:03
2026-03-14 20:12:48
2026-03-14 20:10:34
2026-03-14 20:08:20
2026-03-14 20:06:05
2026-03-14 20:03:51
2026-03-14 06:28:56
2026-03-14 06:26:42
2026-03-14 06:24:27
2026-03-14 06:22:13
2026-03-14 06:19:59
2026-03-14 06:17:44
2026-03-14 06:15:30
2026-03-14 06:13:16
2026-03-14 06:11:02
2026-03-14 06:08:47
2026-03-13 23:56:32
2026-03-13 23:54:17
2026-03-13 23:52:03
2026-03-13 23:49:49